“黑芝麻糊哎!一股浓香,一缕温暖……”这则经典的广告语曾是许多人心中的童年印记。南方黑芝麻糊也凭借此深入人心的营销,迅速成为糊类食品市场的领军品牌。

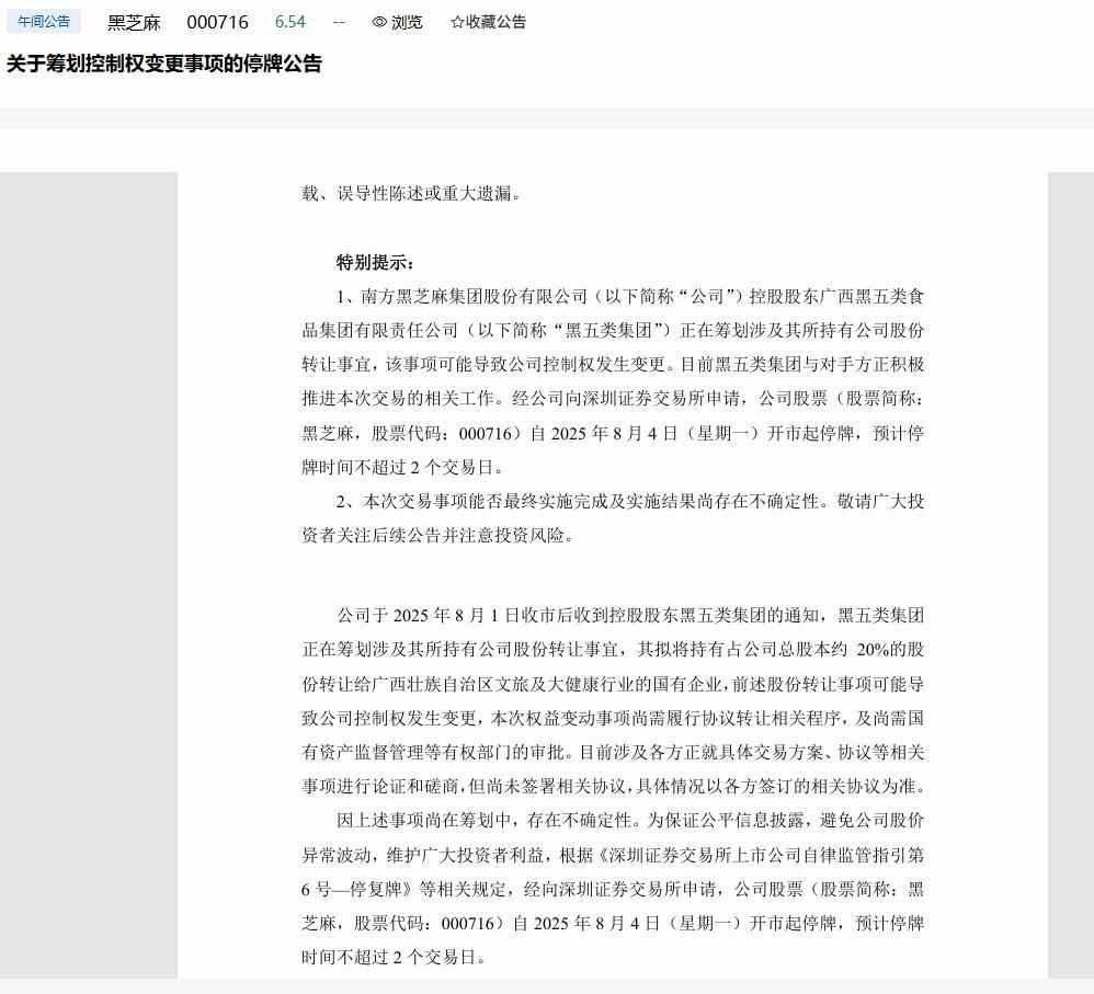
然而,这个承载着无数人情怀的国民品牌,如今或将面临“易主”的命运。8月4日,黑芝麻午间公告,控股股东黑五类集团正在筹划涉及其所持有公司股份转让事宜,其拟将持有占公司总股本约20%的股份转让给广西壮族自治区文旅及大健康行业的国有企业,股份转让事项可能导致公司控制权发生变更。
黑芝麻,到底怎么了?
控股股东筹划公司控制权变更事项
官方资料显示,南方黑芝麻始创于1984年,是一家以黑芝麻产业为主业、集黑芝麻食疗食养健康产品研发、生产、销售为一体的大型民营企业集团,于1997年4月在深交所上市,成为“中国黑芝麻产业第一股”。公司产业涵盖黑色健康食品、电子商务、大米加工、养老服务等产业。
截至8月1日收盘,黑芝麻上涨4.81%,股价报6.54元/股,总市值49.28亿元。
8月4日午间,黑芝麻公告,公司于8月1日收市后收到控股股东广西黑五类食品集团有限责任公司的通知,黑五类集团正在筹划涉及其所持有公司股份转让事宜,其拟将持有占公司总股本约20%的股份转让给广西壮族自治区文旅及大健康行业的国有企业,前述股份转让事项可能导致公司控制权发生变更。公司股票自8月4日开市起停牌,预计停牌时间不超过2个交易日。
事实上,在此次“易主”背后,以黑芝麻糊起家的南方黑芝麻,近年来的经营状况并不理想。财报显示,2018至2022年,公司净利润连续五年下滑,甚至出现亏损。2023年虽实现扭亏,但营收仍同比下滑11.25%;2024年营收继续萎缩7.92%至24.65亿元。进入2025年,颓势依旧,一季度营收和净利润同比分别下降3.74%和29.61%。
业内人士认为,糊类冲调产品的市场增速放缓是黑芝麻业绩增长困难的重要原因之一。

数据显示,2015年黑芝麻糊类产品销量约为900万件。自2021年起,黑芝麻将糊类产品拆分为“冲饮类”和“直饮类”,其中公司拳头产品袋装黑芝麻糊归属于冲饮类。到2024年,直饮类与冲饮类产品合计销量跌为529.86万件,两类产品收入合计仅占公司总营收的38.17%。
跨界转型难挽颓势
值得一提的是,黑芝麻的困境还与其在主业增长乏力的情况下,频繁跨界电子商务、新能源等领域受挫有关。
比如,据媒体报道,2017年,黑芝麻以8000万元投资烘焙食品企业深圳润谷,同年又以7亿元高价收购电商平台礼多多,后因为大股东提前入股涉嫌利益输送,遭到证监部门的问询,而礼多多于2020年出现“业绩大变脸”,造成黑芝麻电商板块锐减。
2023年,黑芝麻又将全资子公司江西小黑小蜜食品有限责任公司的经营业务转型为储能锂电池生产经营,计划投资35亿元建设磷酸铁锂电池生产线,预计2025年达产后年营收可达60亿元。结果该项目却在一年后被暂缓投资建设。
在跨界不顺的同时,公司合规层面也出现问题。6月17日晚,黑芝麻发布公告,公司及相关责任人于6月16日收到证监会广西证监局出具的警示函。警示函指出,公司存在控股股东及关联方非经营性资金占用和违规对外担保等问题。
同样在6月,针对后续发展问题,黑芝麻在投资者互动平台表示,公司目前正集中资源聚焦和专注于大健康产业经营,持续加大新产品研发,推陈出新升级迭代产品,不断丰富产品矩阵,以适应激烈的市场竞争,实现可持续高质量发展的目标。
那么,此次国资背景的介入是否会推动南方黑芝麻糊向“文旅+健康”方向转型?8月4日,记者以投资者身份致电黑芝麻,接线工作人员表示,“我也不知道新股东进来后有什么安排,他不会在这次做一起安排的,现在实际上只涉及到一个控制权的变更。”
曾经“糊类王者”,如今在消费变革与战略摇摆中步履维艰。未来,若控制权易主,这家老牌企业能否重振辉煌,值得期待。
以上就是一代人的童年记忆要“易主”?南方黑芝麻控制权或将变更的全部内容了,希望能够帮助到你,找热门资讯记得来极光资源网!

