中洲夜观天象,紫微异动,上古秘境现世!破阵探宝活动今日在普通版、经典版、时间版开启!即日起至12月28日止,角色等级≥60级的玩家都可以加入这场秘境探宝之旅!全新“丝路传奇”系列时装——丝路传奇鎏金惊喜加入秘境奖池!身着此衣,行走中洲,开启古老丝路的华美新章!八阶坐骑雷霆剑已入阵,静待有缘人!

探秘境,集珍宝!
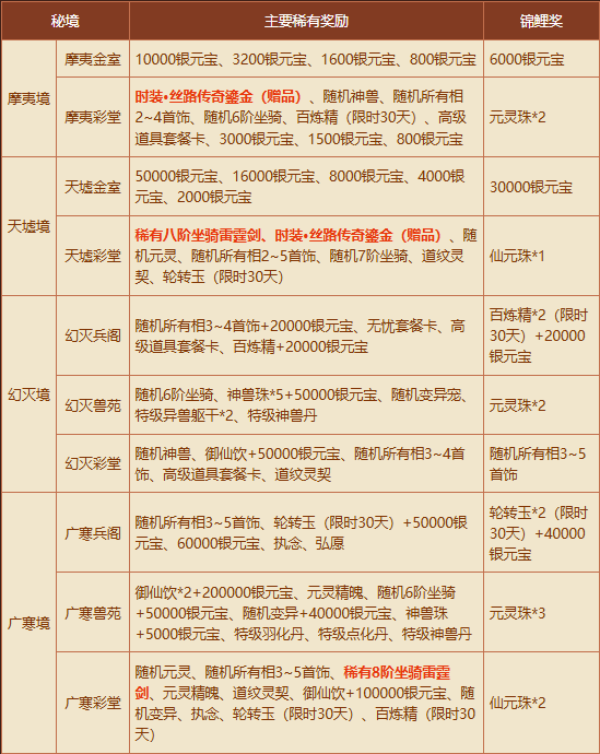
本次破阵探宝活动设有摩夷、天墟、幻灭、广寒四大秘境,每个秘境根据密室不同藏匿着不同类型的珍宝。玩家可使用破阵符(200金元宝/200破阵积分购买1张)开启秘境探索之旅。参与活动自动生成【纳戒】,并将获得活动奖励道具放入其中,破阵积分可通过出售【纳戒】中道具获得。



探索中,珍宝分为仙品(金色光圈)、珍品(粉色光圈)与凡品(无光圈),更有秘境之灵馈赠的锦鲤奖等你解锁!
锦鲤大奖,惊喜翻倍!
最后一个把奖池里所有珍品和仙品奖励抽空的玩家,该玩家可以直接把锦鲤奖和剩余奖池奖励全部拿走,同时破阵进度直接达到100%!
此外,当任一秘境已探索进度达到75%,且当前秘境有玩家探索次数达到总进度5%时,秘境会开启保护结界,只有当前秘境探索次数达到总进度5%的玩家才可以继续在本秘境中探索,结界持续时间为3小时,之后解除限制。
荣耀排行,丰厚回馈!
活动期间,玩家每消耗一张破阵符可获得1点探宝分,系统将根据探宝分进行全服(普通版/经典版/时间版参与活动的玩家分别进行排名)排名。前20名玩家将获得排行奖励,让你的荣耀之路满载而归。



破阵积分与破阵符莫浪费
请注意,本期活动结束后,破阵积分与破阵符将无法继续使用,请务必在12月28日前规划好自己的探宝策略,合理消耗破阵积分与破阵符,将心仪珍宝尽收囊中!
阵门已启,宝藏待主。诸位道友,何不呼朋引伴,携五行之术,破奇门之阵,夺天地造化?更多活动详情请登录游戏或前往官网专题页面查看。
以上就是《问道》秘境现世,新时装和稀有坐骑有缘者得的全部内容了,希望能够帮助到你,找游戏资讯记得来极光资源网!

